腫瘤代謝重編程是腫瘤細胞的核心特征之一,其顯著表現為糖酵解的過度激活,即使在有氧條件下,癌細胞依然依賴糖酵解快速生成能量和代謝中間產物。盡管RNA剪接異常已被證實影響腫瘤代謝,但其具體分子機制尚未完全闡明。華中科技大學同濟醫學院在《Cancer Research》發表的研究聚焦于Ste20-like kinase (SLK) 的外顯子跳躍事件,發現其剪接變體 SLKv 通過直接作用于Enolase 1 (ENO1) 增強糖酵解效率,為腫瘤代謝重編程提供了新的機制見解。

Fig. 1 RNA剪接異常顯著影響糖酵解與TCA循環,驅動腫瘤代謝重編程
剪接異常全局影響腫瘤代謝
研究通過ICGC隊列按RNA剪接水平分組,發現高剪接組顯著富集代謝通路。在MHCC-97H細胞中使用剪接抑制劑H3B-8800后,RNA-seq與代謝組聯合分析顯示糖酵解和TCA循環受影響最為顯著,TCGA的肝癌、乳腺癌和結直腸癌數據也呈現一致趨勢。基因表達分析表明糖酵解/TCA相關基因顯著改變,Seahorse檢測證實ECAR下降而OCR升高,表明RNA剪接異常與腫瘤代謝重編程密切相關。
SLKv是糖酵解相關的關鍵剪接事件
通過比較多種腫瘤細胞的可變剪接事件,研究發現SLK基因外顯子13跳躍產生的新變體SLKv與糖酵解增強密切相關。藥物抑制剪接后SLKv表達下降,顯示其為特異性異常剪接現象。臨床樣本和患者影像學數據表明,SLKv高表達與葡萄糖攝取能力增強一致,且在公共數據庫中與糖酵解通路呈正相關。功能實驗顯示,SLKv提升細胞糖酵解能力并促進動物模型中腫瘤生長。肝癌患者樣本中,SLKv/SLK比值顯著高于鄰近組織,高表達患者預后更差,證實SLKv是推動腫瘤糖酵解和進展的關鍵剪接變體。

Fig. 2 SLK外顯子13跳躍產生的變體SLKv與糖酵解增強顯著相關并促進腫瘤進展
SLKv上調PEP,驅動糖酵解增強
代謝流示蹤和代謝組學檢測顯示,SLKv過表達細胞中磷酸烯醇式丙酮酸(PEP)水平顯著升高。在移植瘤實驗中,這種代謝特征伴隨腫瘤體積和重量增加,而糖酵解抑制劑可部分逆轉此效應,表明PEP積累是SLKv驅動糖酵解和腫瘤生長的關鍵代謝環節。

Fig. 3 SLKv驅動PEP增加并強化糖酵解
SLKv通過ENO1而非PEPCK發揮作用
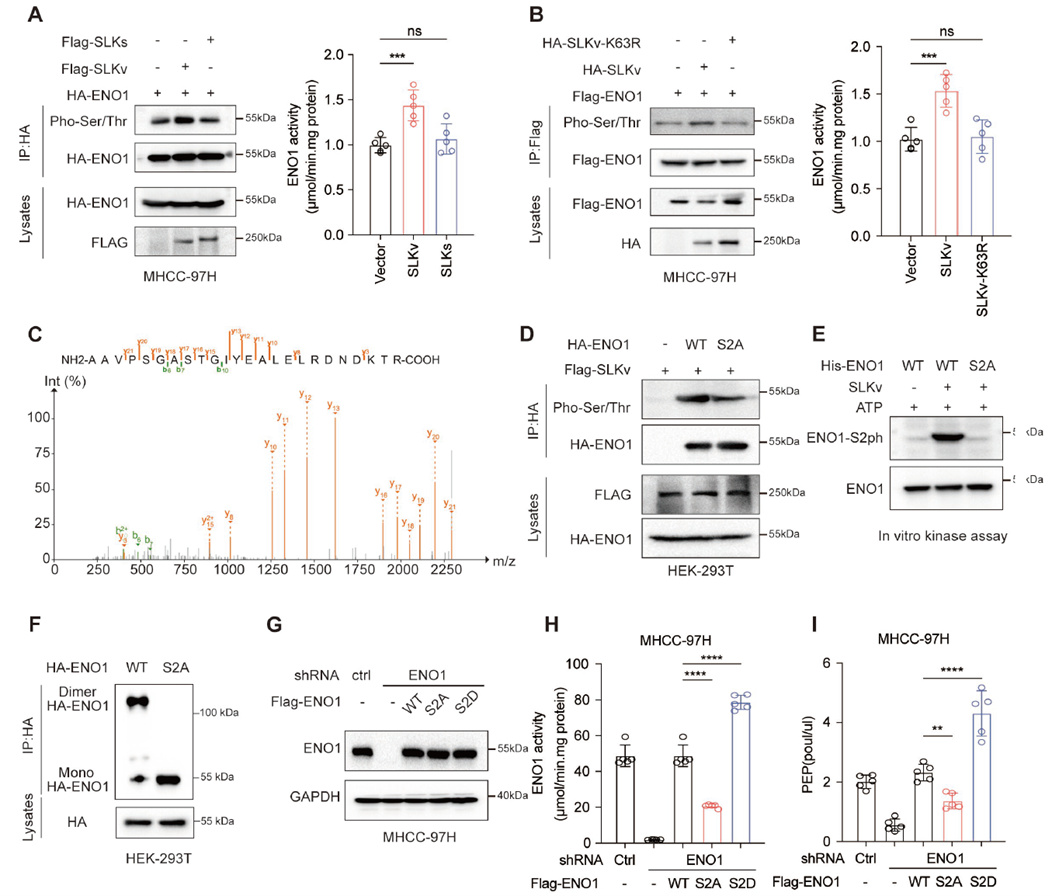
研究比較PEPCK與ENO1作用,發現SLKv不影響PEPCK,而是顯著增強ENO1酶活性。ENO1抑制劑可阻斷SLKv引發的PEP增加和糖酵解,而PEPCK抑制劑無效。結合實驗證明SLKv與ENO1直接結合,且依賴ENO1的C端結構域。ENO1敲低后,SLKv對糖酵解的促進作用完全消失,表明SLKv通過ENO1而非PEPCK發揮關鍵代謝效應。

Fig. 4 SLKv介導的ENO1-S2ph增加ENO1活性以促進糖酵解和PEP合成
SLKv直接磷酸化ENO1 Ser2,提升其酶活性
作為激酶,SLKv直接磷酸化ENO1的Ser2位點,增強其活性。標準型SLKs無此作用,激酶失活突變體也喪失功能。利用AtaGenix定制的ENO1-S2磷酸化特異抗體,研究確認了Ser2位點修飾,并證明其顯著提升ENO1催化效率,推動PEP積累,揭示了SLKv通過直接修飾ENO1改變糖酵解通量的新機制。

Fig. 5 增加的PEP通過激活糖酵解酶促進腫瘤中的糖酵解
PEP反向激活糖酵解關鍵酶,形成正反饋
研究發現,PEP不僅是代謝產物,還能結合并激活HK2、PFKM、PGAM1等糖酵解關鍵酶。CETSA和DARTS實驗進一步驗證了此作用,表明SLKv驅動的PEP增加形成自我強化正反饋環路,持續推動糖酵解增強。

Fig. 6 TGFB/KHDRBS1軸誘導SLK中的外顯子跳躍
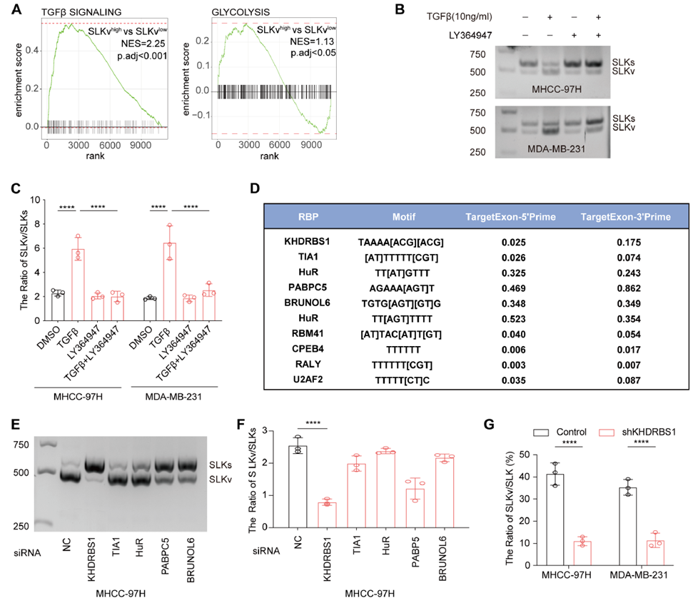
上游TGFβ–KHDRBS1信號驅動SLKv剪接
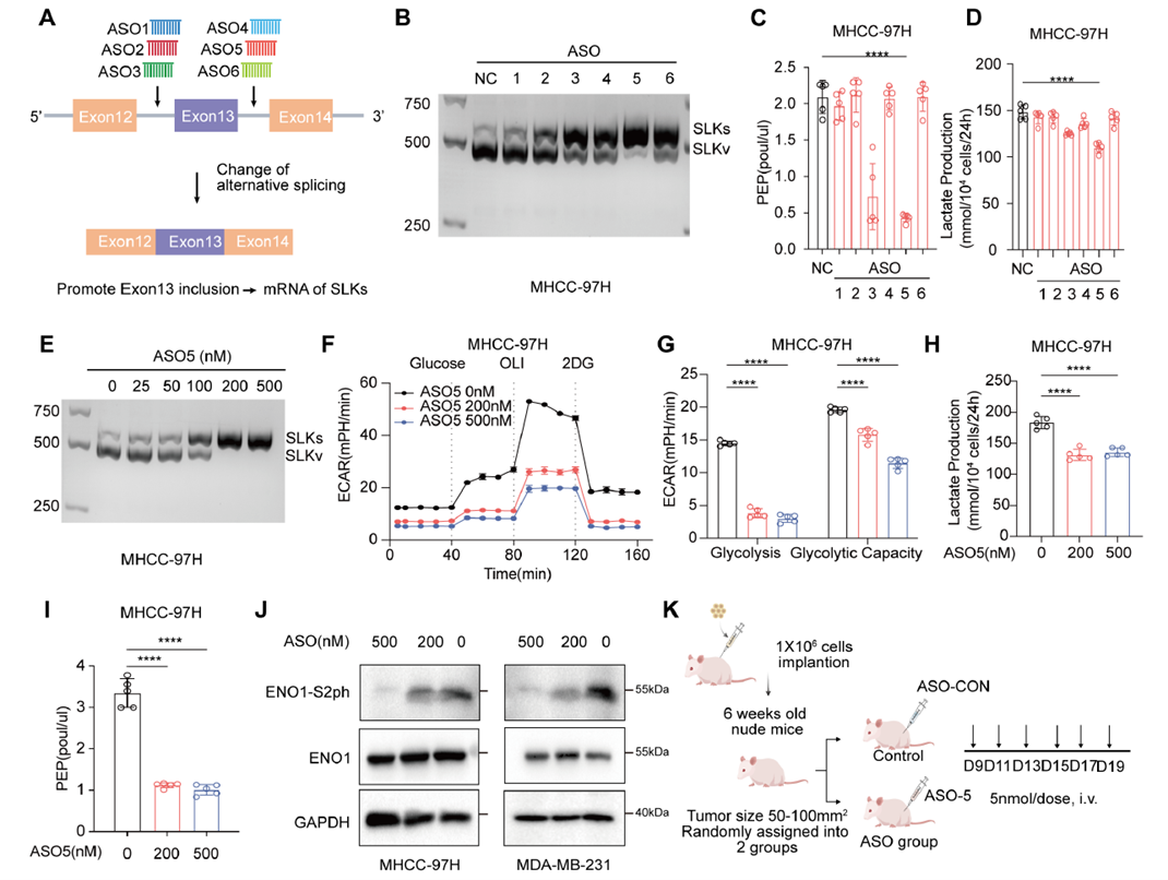
研究揭示TGFβ信號通過上調剪接因子KHDRBS1,促進SLK外顯子13跳躍,增加SLKv生成。動物實驗中,針對SLKv的反義寡核苷酸(ASO)處理顯著降低其表達,抑制PEP積累和糖酵解,減少腫瘤生長,顯示異常剪接事件具有治療干預價值。

Fig. 7 針對SLK前mRNA的ASOs抑制糖酵解和腫瘤生長
本研究揭示了ENO1作為糖酵解限速酶被SLKv激活的新機制,并提出PEP作為“代謝信號分子”的新角色,結合RNA剪接調控,為代謝與信號通路交叉調控提供了新視角,為抗剪接/抗代謝聯合治療策略奠定基礎。ASO治療策略為腫瘤代謝干預提供了可行方案。
AtaGenix為研究提供關鍵的ENO1-S2 (phospho-Ser2)磷酸化特異性抗體,確保實驗中磷酸化修飾檢測的高特異性和可靠性,助力驗證SLKv-ENO1調控機制。AtaGenix專注于高質量蛋白與抗體開發,提供從抗體發現到大規模生產的一站式服務,助力科研高效推進。
截至到2025年10月,400余篇文獻引用了普健生物的一站式蛋白抗體開發技術服務。展望未來,普健生物將繼續支持科研創新。為感謝持續支持,普健生物提供高質量服務,并長期開展文獻獎勵活動。凡在論文中引用普健生物技術服務并標注:
中文:普健生物(武漢)科技有限公司
英文:AtaGenix Laboratories Co., Ltd.(Wuhan), Wuhan, PR China
均可獲得專屬獎勵。
發表刊物
SCI期刊雜志
- IF≥15.0:最高3000元普健全系產品抵扣券或最高1500元京東購物卡
- 10≤IF<15:最高3000元普健全系產品抵扣券或最高1000元京東購物卡
- 5.0≤IF<10:最高800元普健全系產品抵扣券或最高600元京東購物卡
- 3.0≤IF<5.0:最高600元普健全系產品抵扣券或最高200元京東購物卡
更多技術服務與合作咨詢
歡迎聯系:info@atagenix.com 或撥打電話 027-87001869 獲取專屬服務方案。

聯系我們




