動脈粥樣硬化是一種慢性炎癥性和免疫性血管疾病,補體系統的激活產物(如補體 C3 及其分解片段和終端膜攻擊復合物(MAC))在病變發生和發展中起關鍵作用。研究表明,靶向抑制補體激活可有效減少動脈粥樣硬化病變,為治療和預防提供新策略。CR2-Crry 是一種靶向 C3 激活位點的補體抑制劑,能夠有效調控補體激活通路。
相關研究發表于 Molecular Psychiatry,2025年7月14日,DOI: 10.1038/s41380-025-03103-z。
研究團隊需要利用小鼠模型研究 CR2-Crry 在動脈粥樣硬化中的作用,具體需求包括:高純度重組 CR2-Crry 蛋白用于體內外實驗,驗證其對補體 C3 和 MAC 沉積的抑制效果;以及在 Apoe 缺陷小鼠模型中評估 CR2-Crry 對動脈粥樣硬化病變的影響。要求重組蛋白純度 >95%,需具有正確的折疊和功能活性,適配體內外實驗平臺。
CR2-Crry 蛋白的復雜結構(包含 CR2 靶向片段和 Crry 抑制片段)導致其在重組表達中易發生錯誤折疊和低產率;蛋白需保持穩定性以避免聚集和降解;驗證 CR2-Crry 在體內外靶向 C3 激活位點的特異性結合和抑制補體激活的效果需要高精度實驗設計和高品質蛋白。
- 設計與表達策略:AtaGenix 采用哺乳動物表達系統(CHO 細胞)表達重組 CR2-Crry 蛋白,確保正確折疊和翻譯后修飾,設計 His 標簽以便高效純化。
- 實驗流程:通過優化基因序列和表達條件,使用 CHO 細胞進行高效表達,采用 Ni-NTA 層析純化重組 CR2-Crry 蛋白,達到 >95% 純度。
- 驗證手段:通過表面等離子共振(SPR)驗證重組 CR2-Crry 蛋白對 C3 激活位點的靶向結合能力;在 Apoe 缺陷小鼠模型中通過油紅 O 染色和 H&E 染色驗證其減少動脈粥樣硬化病變的效果;在體外實驗中通過流式細胞術評估其抑制補體激活的能力。
- 附加支持:AtaGenix 提供詳細的蛋白表達和純化報告,推薦蛋白應用場景(如體內注射濃度、細胞實驗條件),以及包括純度、活性及批次一致性的質量控制數據。
AtaGenix 提供的高純度重組 CR2-Crry 蛋白在動脈粥樣硬化研究中發揮了關鍵作用。該蛋白用于 Apoe 缺陷小鼠模型實驗,顯著減少了主動脈根部的動脈粥樣硬化病變,驗證了 CR2-Crry 通過靶向 C3 激活位點抑制補體激活的治療潛力。AtaGenix 的重組蛋白在體外實驗中通過流式細胞術證明了其對 C3 和 MAC 沉積的抑制效果,為研究中的關鍵數據(如 Figure 4 中病灶面積的減少)提供了可靠支持。AtaGenix 的高效表達和嚴格質控確保了蛋白的穩定性和功能活性,助力研究團隊闡明 CR2-Crry 在抑制炎癥和病變進展中的作用,為開發靶向補體抑制的動脈粥樣硬化治療策略奠定了基礎,具有重要的臨床轉化潛力。
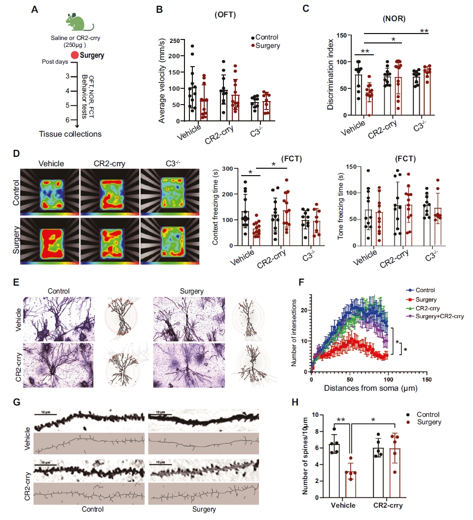
Fig.1 C3阻斷緩解了PND小鼠模型中的認知衰退
AtaGenix 致力于提供高質量的蛋白表達、功能驗證等一站式定制服務,助力科學研究高效推進。了解更多服務內容,請訪問 www.atagenix.com

聯系我們




